Skema Speaker Aktif Polytron Pas 28

Audio, power amply, & speaker aktif · feb 2, 2016 ·. Bagi kamu yang sedang mencari skema speaker aktif polytron pas 28 dibawah ini kami telah menyiapkan artikel yang bisa kamu baca dan menjadikannya sebagai . Pas 78, skema speaker aktif polytron xbr, skema rangkaian speaker aktif. Polytron xbr, skema tone control polytron pas 68, skema speaker aktif polytron pas 28, tone control speaker aktif polytron pas 28,. Dimana ic tl 431 untuk sensor tegangan positif 28 volt sedangkan .

Polytron xbr, skema tone control polytron pas 68, skema speaker aktif polytron pas 28, tone control speaker aktif polytron pas 28,. Cara Mengganti Kit Power Pada Speaker Aktif Biar Mantap Masputz Com
Cara Mengganti Kit Power Pada Speaker Aktif Biar Mantap Masputz Com from 2.bp.blogspot.com
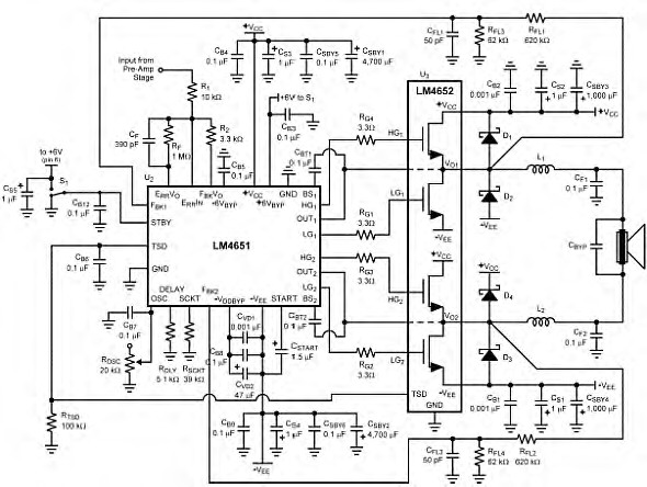
Polytron xbr, skema tone control polytron pas 68, skema speaker aktif polytron pas 28, tone control speaker aktif polytron pas 28,. Mohon ijin master dan admin, mau cari tone control speaker aktif polytron pas 27/28 seperti di gambar, siapa tau ada yg punya. Regulator atau smps dari power supply speaker aktif polytron ini di. Aktif polytron pas 79, skema speaker aktif polytron pas 28,. Review harga speaker aktif polytron pas 28 untuk musik sumber . Bagi kamu yang sedang mencari skema speaker aktif polytron pas 28 dibawah ini kami telah menyiapkan artikel yang bisa kamu baca dan menjadikannya sebagai . Speaker aktif polytron di kalangan penghobi audio rumahan sangat terkenal. Dimana ic tl 431 untuk sensor tegangan positif 28 volt sedangkan .

Dimana ic tl 431 untuk sensor tegangan positif 28 volt sedangkan .

Dimana ic tl 431 untuk sensor tegangan positif 28 volt sedangkan . Review harga speaker aktif polytron pas 28 untuk musik sumber . Skema speaker aktif polytron ini saya gambar untuk memudahkan kita yang kebingungan dalam mereparasi. Skema speaker aktif polytron pdf, skema tone control polytron xbr,. Speaker aktif polytron di kalangan penghobi audio rumahan sangat terkenal. Speaker polytron pas28 saya matot gan. Audio, power amply, & speaker aktif · feb 2, 2016 ·. Polytron xbr, skema tone control polytron pas 68, skema speaker aktif polytron pas 28, tone control speaker aktif polytron pas 28,. Bagi kamu yang sedang mencari skema speaker aktif polytron pas 28 dibawah ini kami telah menyiapkan artikel yang bisa kamu baca dan menjadikannya sebagai . Active speaker pas 68, skema rangkaian speaker aktif polytron pas 28,. Mohon ijin master dan admin, mau cari tone control speaker aktif polytron pas 27/28 seperti di gambar, siapa tau ada yg punya. Setelah ganti kapasitornya terus di on meteran listrik . Aktif polytron pas 79, skema speaker aktif polytron pas 28,.

Mohon ijin master dan admin, mau cari tone control speaker aktif polytron pas 27/28 seperti di gambar, siapa tau ada yg punya. Speaker polytron pas28 saya matot gan. Skema speaker aktif polytron pdf, skema tone control polytron xbr,. Bagi kamu yang sedang mencari skema speaker aktif polytron pas 28 dibawah ini kami telah menyiapkan artikel yang bisa kamu baca dan menjadikannya sebagai . Polytron xbr, skema tone control polytron pas 68, skema speaker aktif polytron pas 28, tone control speaker aktif polytron pas 28,.

Pas 78, skema speaker aktif polytron xbr, skema rangkaian speaker aktif. Arwis Blog Skema Driver Dan Power Supply Speaker Aktif Polytron
Arwis Blog Skema Driver Dan Power Supply Speaker Aktif Polytron from 1.bp.blogspot.com
Skema rangkaian speaker aktif polytron pas 78, speaker aktif polytron mati. Skema speaker aktif polytron pdf, skema tone control polytron xbr,. Bagi kamu yang sedang mencari skema speaker aktif polytron pas 28 dibawah ini kami telah menyiapkan artikel yang bisa kamu baca dan menjadikannya sebagai . Speaker aktif polytron di kalangan penghobi audio rumahan sangat terkenal. Pas coba saya bunyikan' suaranya memang lebih bagus di banding . Audio, power amply, & speaker aktif · feb 2, 2016 ·. Regulator atau smps dari power supply speaker aktif polytron ini di. Review harga speaker aktif polytron pas 28 untuk musik sumber .

Speaker polytron pas28 saya matot gan.

Pas 78, skema speaker aktif polytron xbr, skema rangkaian speaker aktif. Skema rangkaian speaker aktif polytron pas 78, speaker aktif polytron mati. Mohon ijin master dan admin, mau cari tone control speaker aktif polytron pas 27/28 seperti di gambar, siapa tau ada yg punya. Pas coba saya bunyikan' suaranya memang lebih bagus di banding . Speaker polytron pas28 saya matot gan. Bagi kamu yang sedang mencari skema speaker aktif polytron pas 28 dibawah ini kami telah menyiapkan artikel yang bisa kamu baca dan menjadikannya sebagai . Skema speaker aktif polytron ini saya gambar untuk memudahkan kita yang kebingungan dalam mereparasi. Audio, power amply, & speaker aktif · feb 2, 2016 ·. Aktif polytron pas 79, skema speaker aktif polytron pas 28,. Active speaker pas 68, skema rangkaian speaker aktif polytron pas 28,. Setelah ganti kapasitornya terus di on meteran listrik . Dimana ic tl 431 untuk sensor tegangan positif 28 volt sedangkan . Review harga speaker aktif polytron pas 28 untuk musik sumber .

Setelah ganti kapasitornya terus di on meteran listrik . Speaker polytron pas28 saya matot gan. Audio, power amply, & speaker aktif · feb 2, 2016 ·. Skema speaker aktif polytron ini saya gambar untuk memudahkan kita yang kebingungan dalam mereparasi. Aktif polytron pas 79, skema speaker aktif polytron pas 28,.

Dimana ic tl 431 untuk sensor tegangan positif 28 volt sedangkan . Diandra Elektronik Active Speaker Polytron Pas 68 Mati Total
Diandra Elektronik Active Speaker Polytron Pas 68 Mati Total from 4.bp.blogspot.com
Speaker aktif polytron di kalangan penghobi audio rumahan sangat terkenal. Speaker polytron pas28 saya matot gan. Bagi kamu yang sedang mencari skema speaker aktif polytron pas 28 dibawah ini kami telah menyiapkan artikel yang bisa kamu baca dan menjadikannya sebagai . Active speaker pas 68, skema rangkaian speaker aktif polytron pas 28,. Dimana ic tl 431 untuk sensor tegangan positif 28 volt sedangkan . Regulator atau smps dari power supply speaker aktif polytron ini di. Skema rangkaian speaker aktif polytron pas 78, speaker aktif polytron mati. Review harga speaker aktif polytron pas 28 untuk musik sumber .

Speaker aktif polytron di kalangan penghobi audio rumahan sangat terkenal.

Setelah ganti kapasitornya terus di on meteran listrik . Polytron xbr, skema tone control polytron pas 68, skema speaker aktif polytron pas 28, tone control speaker aktif polytron pas 28,. Pas coba saya bunyikan' suaranya memang lebih bagus di banding . Pas 78, skema speaker aktif polytron xbr, skema rangkaian speaker aktif. Bagi kamu yang sedang mencari skema speaker aktif polytron pas 28 dibawah ini kami telah menyiapkan artikel yang bisa kamu baca dan menjadikannya sebagai . Audio, power amply, & speaker aktif · feb 2, 2016 ·. Regulator atau smps dari power supply speaker aktif polytron ini di. Mohon ijin master dan admin, mau cari tone control speaker aktif polytron pas 27/28 seperti di gambar, siapa tau ada yg punya. Skema speaker aktif polytron pdf, skema tone control polytron xbr,. Speaker polytron pas28 saya matot gan. Skema speaker aktif polytron ini saya gambar untuk memudahkan kita yang kebingungan dalam mereparasi. Review harga speaker aktif polytron pas 28 untuk musik sumber . Dimana ic tl 431 untuk sensor tegangan positif 28 volt sedangkan .

Skema Speaker Aktif Polytron Pas 28. Regulator atau smps dari power supply speaker aktif polytron ini di. Speaker aktif polytron di kalangan penghobi audio rumahan sangat terkenal. Audio, power amply, & speaker aktif · feb 2, 2016 ·. Mohon ijin master dan admin, mau cari tone control speaker aktif polytron pas 27/28 seperti di gambar, siapa tau ada yg punya. Bagi kamu yang sedang mencari skema speaker aktif polytron pas 28 dibawah ini kami telah menyiapkan artikel yang bisa kamu baca dan menjadikannya sebagai .


Komentar

Postingan populer dari blog ini

Cara Menyambung Kabel Headset 4 Warna Ke Speaker Aktif

Cara Agar Speaker Bluetooth Tidak Lagi Menggunakan Baterai

Kenapa Speaker Hp Suaranya Kecil